|
为繁荣和发展青少年儿童文化艺术事业, 促进青少年儿童思想道德教育和素质教育的提高,发展我国的童声合唱事业,由中国合唱协会、中国教育学会音乐教育专业委员会、香港新苗国际文化交流有限公司主办,中国合唱协会童声合唱委员会、深圳市新苗文化开发有限公司承办的“第四届中国童声合唱节”定于2009年1月8日~13日在香港举行。本次活动将会是汇聚两岸四地优秀童声合唱团和优秀童声合唱经典作品的盛会。本次活动将为所有参与团队提供一个展现风采,交流提高,相互欣赏学习的平台。 一、组织机构: 主办单位:中国合唱协会 中国教育学会音乐教育专业委员会 香港新苗国际文化交流有限公司 承办单位:中国合唱协会童声合唱委员会 深圳市新苗文化开发有限公司 二、活动时间:2009年1月8日—13日 三、展演地点:香港屯门大会堂(或同级) 四、活动内容: 1、音乐厅合唱展演; 2、两岸四地合唱交流; 3、童声合唱专家及优秀合唱团的专题讲座和工作坊; 4、部分节目进入香港迪斯尼演出; 5、参观及游览香港知名文化景点。 五、报名须知: 1.报名条件: A、全国(含港、澳、台地区)各省市中小学及少年宫等优秀童声合唱团均可自愿报名参加初选。 B. 由中国合唱协会童声合唱委员会各地委员推荐参加初选。 2.分设组别: A、儿童合唱组(12岁或以下) B、少年组(12岁—18岁) 各组合唱团人数:30—60人 3.报名方式:填写报名表,回传组委会 4.报名截止时间:2008年10月20日前 六、专家委员会: 由中国合唱协会童声合唱专家组成。 七、奖项设置: 专家委员会将本着淡化比赛,重在参与的原则对参演团体进行评定,对参演合唱团和参演的优秀合唱团颁发奖杯、证书 八、报名程序: 分为初选、展演二个阶段 1.报名单位请于2008年9月30日前将表演团队的录像资料报送北京中国合唱协会童声合唱委员会进行初步评选。经专家资格审查进行初选。结果将于一周内下达正式通知告各合唱团。 2.参演作品一至二首(中、外乐曲不限)、演唱时间不超过10分钟。 3.报名单位如进入展演,需向组委会提供艺术团简介及团队演出剧照二张、指挥教师简介及照片一张、展演节目时间等用于制作场刊; 九、活动具体行程见附件 十、组委会联系方式: 中国合唱协会: 夏婉娴 马伟营 刘燕 地址:北京和平街11区1号 邮编:100013 TEL: 010-64276240 FAX: 010-64289973 邮箱:cca135@sina.com 网址:cca135.com/ 香港联系人:唐老师 地 址:香港九龙新码头街38号翔龙湾2座41E 咨询电话 :00852-65597052 00852-90699946 传 真:00852-22622726 深圳联系人:郭老师、袁老师 ADDRESS:深圳市南山区南商路华英大厦C102(518045) TEL:0755-26641752 26642012 26415505 FAX:0755-26409672
中国教育学会音乐教育专业委员会 2008年8月14日
附件:
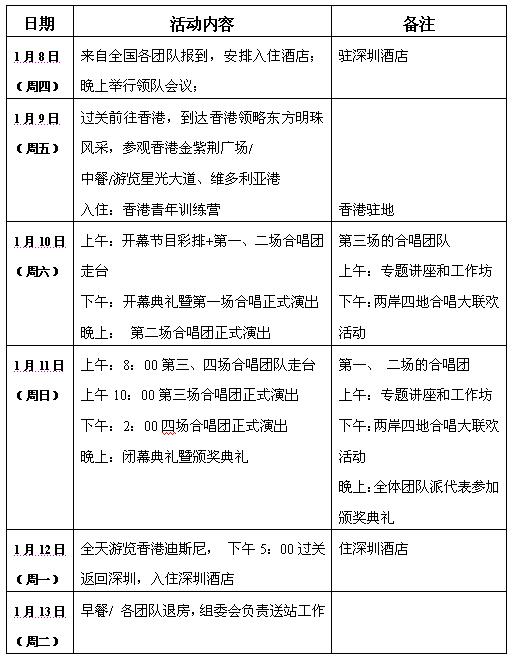
关于举办“第四届中国童声合唱节”的日程安排

收费情况说明: ★本次活动筹委会不收取参演费用,各参赛团队在交流活动期间的住宿、餐费、交通、观光景点、小费及个人意外保险的安排由大会组委会统一委托香港港中旅负责; ★综合费用:6天5晚 人民币 2200元/人 1、费用包含:抵达深、港后的食、宿费及景点第一门票、交通、保险、团服(合唱节纪念衫) 1件费用;香港住宿为:香港青年训练营 2、不含往返深圳交通费用及个人消费; (注:报到之日组委会用餐从晚餐开始提供,送站之日组委会提供到早餐,团队如有提早或延迟到达,请自行安排好用餐或组委会代订餐) ★注意事项: 1、报名后各参演单位前往户籍所在地公安局自行办理港澳通行证。(办理证件费用自理) 2、证件类型为“L”型的港澳通行证,需提前由组委会统一报关。(报关费用自理) 3、需了解香港青年训练营食宿情况请咨询中国合唱协会。 ★北京组委会联系方式: 中国合唱协会: 夏婉娴 马伟营 刘燕 地址:北京和平街11区1号 邮编:100013 TEL: 010-64276240 FAX: 010-64289973 邮箱:cca135@sina.com 网址:cca135.com/ ★香港组委会联系方式: 联系人:唐老师 ADDRESS:香港九龙新码头街38号翔龙湾2座41E TEL :00852-65597052 00852-90699946 TAX:00852-22622726 深圳组委会联系方式: 联系人:郭老师、袁老师 ADDRESS:深圳市南山区南商路华英大厦C102(518045) TEL:0755- 26642012 26641752 FAX:0755-26409672 E-MAIL:xmwh-cz@163.com Http:www.xmwhsz.com
|